当前位置: 主页 > 知识与标准 > 臭氧知识 > 臭氧制备及臭氧发生器冷却系统设计要点

 臭氧制备及臭氧发生器冷却系统设计要点

臭氧制备及臭氧发生器冷却系统设计要点

摘要

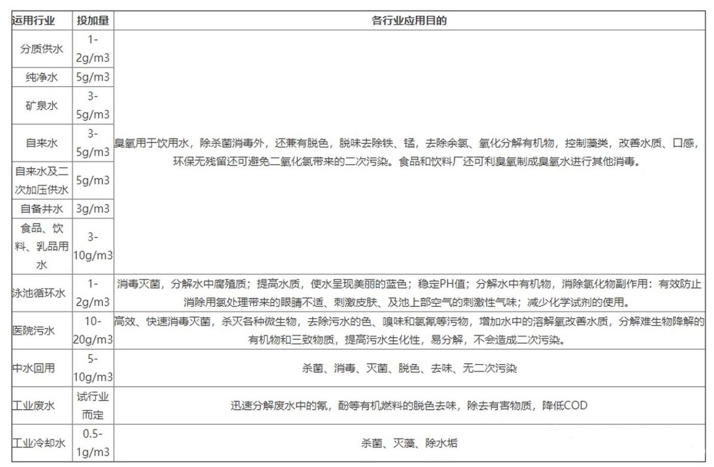
臭氧制备及臭氧发生器冷却系统设计要点 臭氧制备系统设计要点 臭氧设备核心参数为臭氧投加量,根据不同作用而确定,且一般不设备用机。通常情况下,用于脱色时,臭氧投加量为

更新时间:2021-07-26
来源:
作者:同林科技
浏览:
关键词: 品牌对比 半导体清洗 高纯 湿热环境 臭氧尾气处理系统 臭氧实验设备 印染废水脱色实验 常见故障 运维 电晕放电式 测量方法 泳池水处理 臭氧投加量计算 游泳池臭氧消毒 标准泳池 臭氧技术 关键因素 处理效果 臭氧水生成设备 臭氧水实验 臭氧反应时间 臭氧净水工艺 臭氧去除异味 臭氧消毒实验 臭氧饮用水 80g/h 超滤膜曝气 耐高压 臭氧产量区别 抗生素废水降解处理 水处理应用 微细气泡技术 药物合成反应 臭氧特性 MBE 分子束外延 臭氧源 实验室臭氧发生器 显示屏 Atlas-H30 二手臭氧发生器 BMT 802N 空气气源 氧气气源 臭氧尾气破坏装置 ALD设备 分解效率装置 苏伊士 首创集团 臭氧除杂 原理与机制 杂质 碳酸锂浆料 臭氧发生器PLC 3S-J5000臭氧检测仪 3S-KW 管道式 去除新兴污染物 洗车业务 臭氧去除氨 臭氧高级氧化工艺 酚类物质 负压臭氧发生器 臭氧微气泡曝气 清华大学 臭氧化反应 ald臭氧 200g臭氧发生器 菲律宾 海水养殖尾水 微通道 CVD 微通道反应器 工业臭氧解决方案 实验室高压臭氧 Apex P30臭氧设备 微通道膜反应 高压臭氧发生器 选型指南 《环境空气质量标准》 锂电池 臭氧粮仓害虫消杀系统 清洗杀菌 水产品 电耗 O3暴露 臭氧发生一体机 杀菌潜力 低浓度臭氧 风冷 功率 纯臭氧发生器 明电舍 MEIDEN 臭氧清洗 3S-H20 臭氧在水再利用 井水处理 氰化物 臭氧溶解度
详细介绍相关案例
 臭氧制备及臭氧发生器冷却系统设计要点
臭氧制备系统设计要点
    臭氧设备核心参数为臭氧投加量,根据不同作用而确定,且一般不设备用机。通常情况下,用于脱色时,臭氧投加量为2.5~5mg/L;用于降解COD时,COD去除量与臭氧投加量之比一般为1:2~1:4;用于污水处理厂尾水消毒时,臭氧投加量为5~15mg/L。
 臭氧制备及臭氧发生器冷却系统设计要点(图1)
臭氧发生器核心部件为高频电流型变频器、放电管,在发生器设备选型阶段应注意如下几点:
①每根放电管应有独立的保险丝,防止因一根放电管路故障导致整个臭氧发生器停机而影响生产;
②放电管放电间隙一般为0.3~0.5mm,放电间隙越小,产生的热量越少,越容易冷却,发生效率越高;
③进口臭氧发生器的放电器材寿命至少担保10年,发生器整机质保2年,且2年内放电管破损率不得大于0.1%;
④对臭氧浓度和产量应提出担保要求,验收时应进行测定,产量在10%~100%内可调。
对于氧气源臭氧发生器,为提高其放电产率并保护放电管,一般在纯氧中添加1%~3%(质量分数)的氮气,即所谓“补氮”系统。补氮系统主要由无油型空压机、冷干机、干燥器等组成,由臭氧发生器厂家成套提供。
臭氧发生间内管线应敷设于管沟内或考虑架空安装,无论采用何种安装形式,均应满足相关规范,且应为检修通道留出空间。

臭氧发生器冷却系统设计要点
   高温不利于臭氧的产生,而且会加速臭氧的分解,导致臭氧浓度和产量下降。冷却水主要是用来交换臭氧发生器放电管散发的热量,冷却水温度越高,臭氧系统耗电量越大。冷却水系统分为闭路循环和开路循环两种。其中,开路循环对水质要求较高,一般对氯离子含量有要求,适用于小型发生器。闭路循环中的内循环冷却水主要用于冷却放电管,应采用高纯度去离子水(电导率<5uS/cm);外部冷却水通过板式换热片冷却纯水,因此对冷却水水质要求不高[],适用于大型发生器。
 
对以生活污水为主的城镇污水处理厂而言,当出水水质达到《城镇污水处理厂污染物排放标准》(GB18918-2002)中一级A及以上时,污水厂尾水可作为外循环冷却水水源(当水温>35℃时,需考虑增设冷却塔等降温设施)。内、外循环水泵流量因发生器气源不同而存在差异。
 
对于闭路循环冷却系统而言,板式换热器及其配套管件材质应为SS304及以上;在板式换热器选型过程中,还应着重注意换热器的传热系数、换热面积、工作压力、工作温度、处理量、人字角等参数、是否满足实际需求。通常,板式换热器水头损失约20~50kPa。